倒计时13天丨【展商推介】“极地盛宴”登陆GITF!广东中旅极地邮轮专属钜惠来袭!
2025-05-03


去北极旅行看什么?
看北极熊?去斯瓦尔巴群岛的「北极熊王国」
看因纽特人文化?格陵兰岛的「极地孤岛」等你叩访
看冰川?斯瓦尔巴群岛和格陵兰岛带给你双重震撼
看北极光?8月底进入「光的奇迹」极光季


今天这条线路,一次性将北极光的浪漫、格陵兰岛的冰川史诗、斯瓦尔巴群岛的北极熊王国纳入旅程。从自然奇观到人文秘境,从硬核探险到轻奢体验,你的每一个北极梦想,都能在此找到答案。


北极旅行大部分的时间是在邮轮上度过,选邮轮成为了重点,所以 ——
为什么选择「海神号」?
首艘由中国人运营的极地邮轮,把「家」搬到北极
66度探险邮轮公司拥有一搜「中国 DNA」的“海神号(Seaventure)”邮轮,邮轮品牌由国际化极地专业运营团队携手广东旅控联合创立。“海神号”曾2次穿越东北航道、9次穿越西北航道,安全航行超300个南北极航次,还用她的名字在南极命名过一个未知岛屿和未知海峡,实力与情怀兼备!

不用担心语言不通 —— 从船员到向导,都配有中文服务,连菜单都有熟悉的汉字;也不必迁就西式餐食—— 粤菜主厨坐镇操刀,地道中餐送达北极,材料精挑细选,只为确保那一口家乡味的纯正;甚至能在船上搓麻将、打掼蛋,让探险时光多了份亲切的烟火气。

「三岛全登陆」,16天沉浸式探索
我们将走进80°极北之地,跨越1800公里,依次巡游冰岛、格陵兰岛和斯瓦尔巴群岛,并且真正做到全员登陆,尽情游览,沉浸式体验这个“无人之境”。

特别是8月底地球的极夜现象开始出现,刚好是看极光的好日子!

探险船在登陆日每天安排2次登陆或冲锋艇巡游,每次活动持续2-3个小时,提供业内平均时长最长的户外探险时间,还有专业科考团队带你揭秘气候变化与生态奥秘。


海神号有着最高抗冰级别1A SUPER,能够探索难以触及的水域,增加遇见北极熊和其他野生动物的机会。

「舒适」与「探险」平衡的移动行宫
150 人轻奢载客量,拒绝拥挤,工作人员和宾客比例接近1:1,服务更到位;海神号于2022年已完成全面翻新升级,今年4月底将再度完成升级改造,届时,从设施到服务,每个细节都将进一步彰显品质格调。

由世界顶级厨师团队精心准备自助早餐和午餐,以及点菜多道式晚餐。此外,酒吧休息区还提供精选的免费软饮、酒精饮品和小吃。

客房宽敞,最小的有17.5㎡,最大的有30.8㎡,全船不设内舱房,每一间都能看到海景!


甲板上还有露天泳池,图书馆里藏着极地探险群书,每天都有科学家讲座分享北极冷知识。

一价全包
一价全包的费用里,除了尽享餐厅美食、客舱服务、船上娱乐、船下探险等尊贵礼遇。还赠送定制冲锋衣、定制保温杯、10G 星链“高速”网络;配备专业摄影师,每日拍摄、分享精彩瞬间;甚至有全科医生随船护航,让你既能在甲板上追逐极光,也能在柔软的床上安稳入眠。

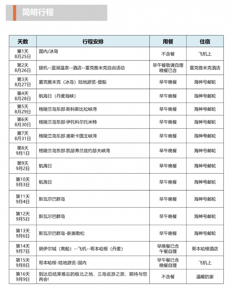
行程介绍


冰岛:极光初现的童话王国
抵达冰岛凯夫拉维克机场后,特别安排了蓝湖温泉体验,它是世界著名的地热温泉,泡在乳蓝色地热湖中,敷上火山泥面膜,洗去长途飞行的疲惫。

8月底冰岛极光季初启,夜幕降临时分,可以在甲板上仰望欧若拉女神翩然起舞。

格陵兰岛:冰川巨人的国度
这片土地自古以来就是因纽特人与自然和谐共生的地方,《国家地理旅行者》杂志推荐它为不可错过的旅游胜地之一。

斯科斯比松峡湾:全球最大峡湾系统,冲锋艇巡游于百米冰山之间,阳光折射出梦幻蓝光,宛如置身《冰雪奇缘》。

凯瑟弗兰兹峡湾:这里活跃的冰川不断分裂成巨大的浮冰,每一次航行都是一场与冰川巨人的邂逅之旅。你将近距离观察格陵兰东北地区最大冰山,冰川崩解声如雷鸣,见证“冰舌”坠入海洋的震撼瞬间。

伊托科尔托米特:探访北极圈最北因纽特村落,450名居民与雪橇犬为伴,体验原始狩猎文化与纯净极地生活。

斯瓦尔巴群岛:北极熊的雪原帝国

北极熊追踪:8月仍是北极熊活跃期,跟随探险队员乘冲锋艇搜寻浮冰上的北极熊,记录“雪原霸主”的呆萌日常。

斯瓦尔巴群岛作为最富有生机的群岛,除了极容易遇到北极熊,还是北极野生动物的天堂。你可能会遇见驯鹿、北极狐、 海象、鲸鱼和各种海鸟。

新奥勒松科考站:我们会登陆这里,有机会经过中国黄河站,感受中国极地科考20年的辉煌成就。还会参观博物馆和著名的邮局,寄出世界最北邮局明信片!

冰川巨兽:近距离观察冰川崩解,聆听万年冰层碎裂的轰鸣。

朗伊尔城:地球最北城市,漫步彩色木屋小镇,体验极地人文与自然的交融。

哥本哈根:享有“北欧的巴黎”之 美誉,拥有超过85个博物馆和世界上最大的步行街以及 室外咖啡馆区—斯特罗盖特,并以“美人鱼的故乡”闻 名于世。

线路推荐(点击图片查看详情)
广东中旅极地邮轮
广州国际旅游展专属福利攻略
限时活动:5月1日-17日
三步解锁「极地邮轮旅展专属优惠」,立省8888元!
第1步:到店咨询领券
广州市内任意广东中旅线下门店
咨询「极地邮轮产品」,免费领取旅展专属优惠券(数量有限,先到先得!)
第2步:展会现场立减
活动期间凭券至广交会展馆C区 14.2馆 A001 广东中旅展位
现场报名极地邮轮产品,立减8888元!
第3步:扫码锁定入场资格
扫描下方二维码,提前领取电子门票,免排队快速入场!

END